× close
หน้าหลัก
ประวัติความเป็นมา สภาพทั่วไป ผังโครงสร้างหน่วยงาน วิสัยทัศน์-พันธกิจ อำนาจหน้าที่ แผนผังเว็บไซต์ ข้อมูลการติดต่อ
ผู้บริหาร สมาชิกสภา
หัวหน้าส่วนราชการ สำนักงานปลัด กองคลัง กองช่าง กองการศึกษาศาสนาและวัฒนธรรม กองสาธารณสุขและสิ่งแวดล้อม
ประกาศ/คำสั่ง ประกาศสอบ/รับสมัครงาน ข่าวประชาสัมพันธ์/กิจกรรม จดหมายข่าว แผ่นพับ-วารสาร
ถาม-ตอบ เว็บบอร์ด Social Network นโยบายคุ้มครองข้อมูลส่วนบุคคล
ระบบรับฟังความคิดเห็นประชาชน ระบบสำรวจความพึงพอใจ ระบบสายด่วนผู้บริหาร
เทศบัญญัติ แผนพัฒนาท้องถิ่น 5 ปี แผนการใช้จ่ายงบประมาณประจำปี แผนอัตรากำลัง 3 ปี แผนพัฒนาบุคลากร 3 ปี แผนการตรวจสอบภายในประจำปี แผนเทคโนโลยีสารสนเทศแม่บท แผนพัฒนาการศึกษา 3 ปี
นโยบาย/แผนการบริหารทรัพยากรบุคคล การดำเนินการตามนโยบาย/แผนการบริหารทรัพยากรบุคคล หลักเกณฑ์การบริหารและพัฒนาทรัพยากรบุคคล รายงานผลการบริหารและพัฒนาทรัพยากรบุคคลประจำปี
แผนดำเนินงานประจำปี รายงานการกากับติดตามการดำเนินงานประจำปี รอบ 6 เดือน รายงานผลการดำเนินงานประจำปี คู่มือหรือมาตรฐานการปฏิบัติงาน คู่มือหรือมาตรฐานการให้บริการ ข้อมูลเชิงสถิติการให้บริการ รายงานผลการสำรวจความพึงพอใจการให้บริการ รายงานการจัดการสารสนเทศ
แนวปฏิบัติการจัดการเรื่องร้องเรียนการทุจริตและประพฤติมิชอบ ช่องทางแจ้งเรื่องร้องเรียนการทุจริตและประพฤติมิชอบ ข้อมูลเชิงสถิติเรื่องร้องเรียนการทุจริตและประพฤติมิชอบ การเปิดโอกาสให้เกิดการมีส่วนร่วม
แผนการจัดซื้อจัดจ้าง/แผนการจัดหาพัสดุ ราคากลาง eGP ประกาศจัดซื้อจัดจ้าง eGP รายงานการจัดซื้อจัดจ้างประจำเดือน รายงานการจัดซื้อจัดจ้างรายไตรมาส รายงานการจัดซื้อจัดจ้างประจำปี
แผนงบประมาณรายจ่ายประจำปี รายงานการรับจ่ายเงินประจำเดือน รายงานการรับจ่ายเงินรายไตรมาส รายงานการรับจ่ายเงินประจำปี ประชาสัมพันธ์การจัดเก็บภาษี ความรู้เกี่ยวกับภาษีท้องถิ่น
ประกาศเจตนารมณ์นโยบาย No Gift Policy จากการปฏิบัติหน้าที่ การสร้างวัฒนธรรม No Gift Policy รายงานผลตามนโยบาย No Gift Policy รายงานการรับทรัพย์สินหรือประโยชน์อื่นใดโดยธรรมจรรยา
การประเมินความเสี่ยงการทุจริตและประพฤติมิชอบประจำปี การดำเนินการเพื่อจัดการความเสี่ยงการทุจริตและประพฤติมิชอบ แผนปฏิบัติการป้องกันการทุจริตประจำปี รายงานการกำกับติดตามการดำเนินการป้องกันการทุจริตประจำปี รอบ 6 เดือน รายงานผลการดำเนินการป้องกันการทุจริตประจำปี
ประมวลจริยธรรมสำหรับเจ้าหน้าที่ของรัฐ การขับเคลื่อนจริยธรรม การประเมินจริยธรรมเจ้าหน้าที่ของรัฐ มาตรการส่งเสริมคุณธรรมและความโปร่งใสภายในหน่วยงาน การดำเนินการตามมาตรการส่งเสริมคุณธรรมและความโปร่งใสภายในหน่วยงาน
ประกาศ/คำสั่งสภาฯ รายงานการประชุมสภาฯ ข่าวกิจกรรมสภาฯ
ดาวน์โหลดแบบฟอร์มคำร้อง ขอความรับการสนับสนุนน้ำเพื่อการอุปโภคบริโภค ขอรับการรับการสนับสนุนรถกระเช้า ขอรับการรับการสนับสนุนรถดับเพลิง ขอรับการสนับสนุนเต้นท์ ขอรับการสนับสนุนวัสดุอุปกรณ์เครื่องมือ ขอรับการสนับสนุนบุคลากร ขออนุญาตใช้อาคารสถานที่
กฎหมายที่เกี่ยวข้อง คู่มือประชาชน
ประกาศ/คำสั่งสภาฯ รายงานการประชุมสภาฯ ข่าวกิจกรรมสภาฯ
ผลิตภัณฑ์เด่นของตำบล สถานที่สำคัญ-แหล่งท่องเที่ยว ศิลปวัฒนธรรมประเพณี ภูมิปัญญาท้องถิ่น
การจัดการสารสนเทศ ความรู้ที่สนับสนุน วิสัยทัศน์ พันธกิจ ยุทธศาสตร์ขององค์กร ความรู้จากประสบการณ์ที่องค์กรได้สั่งสมมา ความรู้ที่ใช้แก้ไขปัญหาที่องค์กรประสบอยู่ในปัจจุบัน ความรู้อื่นๆ ที่เกี่ยวข้องกับการพัฒนาองค์กร
ข้อมูลการติดต่อ
☰ Menu
หน้าหลัก

ข้อมูลพื้นฐาน

ประวัติความเป็นมา สภาพทั่วไป ผังโครงสร้างหน่วยงาน วิสัยทัศน์-พันธกิจ อำนาจหน้าที่ แผนผังเว็บไซต์ ข้อมูลการติดต่อ

การปฏิสัมพันธ์ข้อมูล

ถาม-ตอบ เว็บบอร์ด Social Network นโยบายคุ้มครองข้อมูลส่วนบุคคล

ท้องถิ่นของเรา

ผลิตภัณฑ์เด่นของตำบล สถานที่สำคัญ-แหล่งท่องเที่ยว ศิลปวัฒนธรรมประเพณี ภูมิปัญญาท้องถิ่น

บุคลากร

คณะผู้บริหาร สมาชิกสภา หัวหน้าส่วนราชการ สำนักงานปลัด กองคลัง กองช่าง กองการศึกษาศาสนาและวัฒนธรรม กองสาธารณสุขและสิ่งแวดล้อม

รับฟังความคิดเห็น

ระบบรับฟังความคิดเห็นประชาชน ระบบสำรวจความพึงพอใจ ระบบสายด่วนผู้บริหารเทศบาล

กิจการสภาเทศบาล

ประกาศ/คำสั่งสภาเทศบาล รายงานการประชุมสภาเทศบาล ข่าวกิจกรรมสภาเทศบาล

ข่าวประชาสัมพันธ์

ประกาศ/คำสั่ง ประกาศสอบ/รับสมัครงาน ข่าวประชาสัมพันธ์/กิจกรรม จดหมายข่าว แผ่นพับ-วารสาร

การจัดการความรู้

การจัดการสารสนเทศ ความรู้ที่สนับสนุน วิสัยทัศน์ พันธกิจ ยุทธศาสตร์ขององค์กร ความรู้จากประสบการณ์ที่องค์กรได้สั่งสมมา ความรู้ที่ใช้แก้ไขปัญหาที่องค์กรประสบอยู่ในปัจจุบัน ความรู้อื่นๆ ที่เกี่ยวข้องกับการพัฒนาองค์กร

แผนยุทธศาสตร์/แผนพัฒนา

ข้อบัญญัติ แผนพัฒนาท้องถิ่น 5 ปี แผนการใช้จ่ายงบประมาณประจำปี แผนอัตรากำลัง 3 ปี แผนพัฒนาบุคลากร 3 ปี แผนการตรวจสอบภายในประจำปี แผนเทคโนโลยีสารสนเทศแม่บท แผนพัฒนาการศึกษา 3 ปี

การบริหาร/พัฒนาทรัพยากรบุคคล

นโยบาย/แผนการบริหารทรัพยากรบุคคล การดำเนินการตามนโยบาย/แผนการบริหารทรัพยากรบุคคล หลักเกณฑ์การบริหารและพัฒนาทรัพยากรบุคคล รายงานผลการบริหารและพัฒนาทรัพยากรบุคคลประจำปี

การบริหารงาน

แผนดำเนินงานประจำปี รายงานการกากับติดตามการดำเนินงานประจำปี รอบ 6 เดือน รายงานผลการดำเนินงานประจำปี คู่มือหรือมาตรฐานการปฏิบัติงาน คู่มือหรือมาตรฐานการให้บริการ ข้อมูลเชิงสถิติการให้บริการ รายงานผลการสำรวจความพึงพอใจการให้บริการ รายงานการจัดการสารสนเทศ

การส่งเสริมความโปร่งใส

แนวปฏิบัติการจัดการเรื่องร้องเรียนการทุจริตและประพฤติมิชอบ ช่องทางแจ้งเรื่องร้องเรียนการทุจริตและประพฤติมิชอบ ข้อมูลเชิงสถิติเรื่องร้องเรียนการทุจริตและประพฤติมิชอบ การเปิดโอกาสให้เกิดการมีส่วนร่วม

การจัดซื้อจัดจ้าง

แผนการจัดซื้อจัดจ้าง/แผนการจัดหาพัสดุ ราคากลาง eGP ประกาศจัดซื้อจัดจ้าง eGP รายงานการจัดซื้อจัดจ้างประจำเดือน รายงานการจัดซื้อจัดจ้างรายไตรมาส รายงานการจัดซื้อจัดจ้างประจำปี

การเงินการคลัง

แผนงบประมาณรายจ่ายประจำปี รายงานการรับจ่ายเงินประจำเดือน รายงานการรับจ่ายเงินรายไตรมาส รายงานการรับจ่ายเงินประจำปี ประชาสัมพันธ์การจัดเก็บภาษี ความรู้เกี่ยวกับภาษีท้องถิ่น

นโยบาย No Gift Policy

ประกาศเจตนารมณ์นโยบาย No Gift Policy จากการปฏิบัติหน้าที่ การสร้างวัฒนธรรม No Gift Policy รายงานผลตามนโยบาย No Gift Policy รายงานการรับทรัพย์สินหรือประโยชน์อื่นใดโดยธรรมจรรยา

การดำเนินการเพื่อป้องกันการทุจริต

การประเมินความเสี่ยงการทุจริตและประพฤติมิชอบประจำปี การดำเนินการเพื่อจัดการความเสี่ยงการทุจริตและประพฤติมิชอบ แผนปฏิบัติการป้องกันการทุจริตประจำปี รายงานการกำกับติดตามการดำเนินการป้องกันการทุจริตประจำปี รอบ 6 เดือน รายงานผลการดำเนินการป้องกันการทุจริตประจำปี

มาตรการส่งเสริมคุณธรรมและความโปร่งใส

ประมวลจริยธรรมสำหรับเจ้าหน้าที่ของรัฐ การขับเคลื่อนจริยธรรม การประเมินจริยธรรมเจ้าหน้าที่ของรัฐ มาตรการส่งเสริมคุณธรรมและความโปร่งใสภายในหน่วยงาน การดำเนินการตามมาตรการส่งเสริมคุณธรรมและความโปร่งใสภายในหน่วยงาน

ร้องเรียนร้องทุกข์

ระบบรับเรื่องร้องเรียน/ร้องทุกข์ ระบบรับเรื่องร้องเรียนการทุจริต ระบบรับเรื่องร้องเรียนการบริหารทรัพยากรบุคคล

e-Service

ดาวน์โหลดแบบฟอร์มคำร้อง ขอความรับการสนับสนุนน้ำเพื่อการอุปโภคบริโภค ขอรับการรับการสนับสนุนรถกระเช้า ขอรับการรับการสนับสนุนรถดับเพลิง ขอรับการสนับสนุนเต้นท์ ขอรับการสนับสนุนวัสดุอุปกรณ์เครื่องมือ ขอรับการสนับสนุนบุคลากร ขออนุญาตใช้อาคารสถานที่

คู่มือสำหรับประชาชน

กฎหมายที่เกี่ยวข้อง คู่มือประชาชน
หน้าหลัก ประจำปี 2569 ประจำปี 2569 ความพึงพอใจ
Hot News :
กองช่าง องค์การบริหารส่วนตำบลกุดปลาดุก ได้ดำเนินการซ่อมแซมท่อประปาที่ชำรุด บริเวณที่นาชาวบ้านตรงข้ามร้านแอ๋ว เนื่องจากพบการรั่วซึมจากข้อต่อท่อเดิม รวมทั้งได้เข้าดำเนินการซ่อมแซมบริเวณบ้านนางติก ซอยหลั
ลงพื้นที่สำรวจเนื่องจากได้เกิดเหตุอัคคีภัยในพื้นที่บ้านนาเมือง หมู่ที่ 9 องค์การบริหารส่วนตำบลกุดปลาดุก งานพัฒนาชุมชน งานป้องกันและบรรเทาสาธารณภัย และสำนักปลัด ได้ประสานขอความช่วยเหลือไปยังสำนักงานพัฒ
นายนิกร ทองจิตร นายอำเภอเมืองอำนาจเจริญ กรมการปกครอง ลงพื้นที่ตรวจเยี่ยมเจ้าหน้าที่ผู้ปฏิบัติงานการตั้งด่านชุมชนขององค์การบริหารส่วนตำบลกุดปลาดุกในพื้นที่ ช่วงเทศกาลสงกรานต์ 2569
นายวีระพงษ์ ไวยหงษ์ นายกองค์การบริหารส่วนตำบลกุดปลาดุก พร้อมด้วยคณะผู้บริหาร และเจ้าหน้าที่ที่เกี่ยวข้อง ลงพื้นที่ตรวจเยี่ยมและให้กำลังใจผู้ปฏิบัติงานประจำจุดตรวจหลักและจุดบริการประชาชน ในช่วงเทศกาลสง
พิธีเปิดด่าน 7 วันอันตรายช่วงเทศกาลสงกรานต์ ประจำปี 2569
slide 25 to 30 of 7
slide 35 to 40 of 31
สายด่วนผู้บริหาร
รับฟังความคิดเห็นประชาชน
ร้องเรียนร้องทุกข์
ร้องเรียนการทุจริต
ร้องเรียนการบริหารทรัพยากรบุคคล
e-Service บริการออนไลน์
ถามตอบ Q&A
สำรวจความพึงพอใจ
ผู้รับเบียยังชีพ
ประเมินภาษีท้องถิ่น
ทะเบียนพาณิชย์
ขออนุญาตก่อสร้าง
คู่มือประชาชน
อำนาจหน้าที่
ข้อมูลการติดต่อ

ผังโครงสร้างหน่วยงาน

  • พิมพ์
  • อีเมล
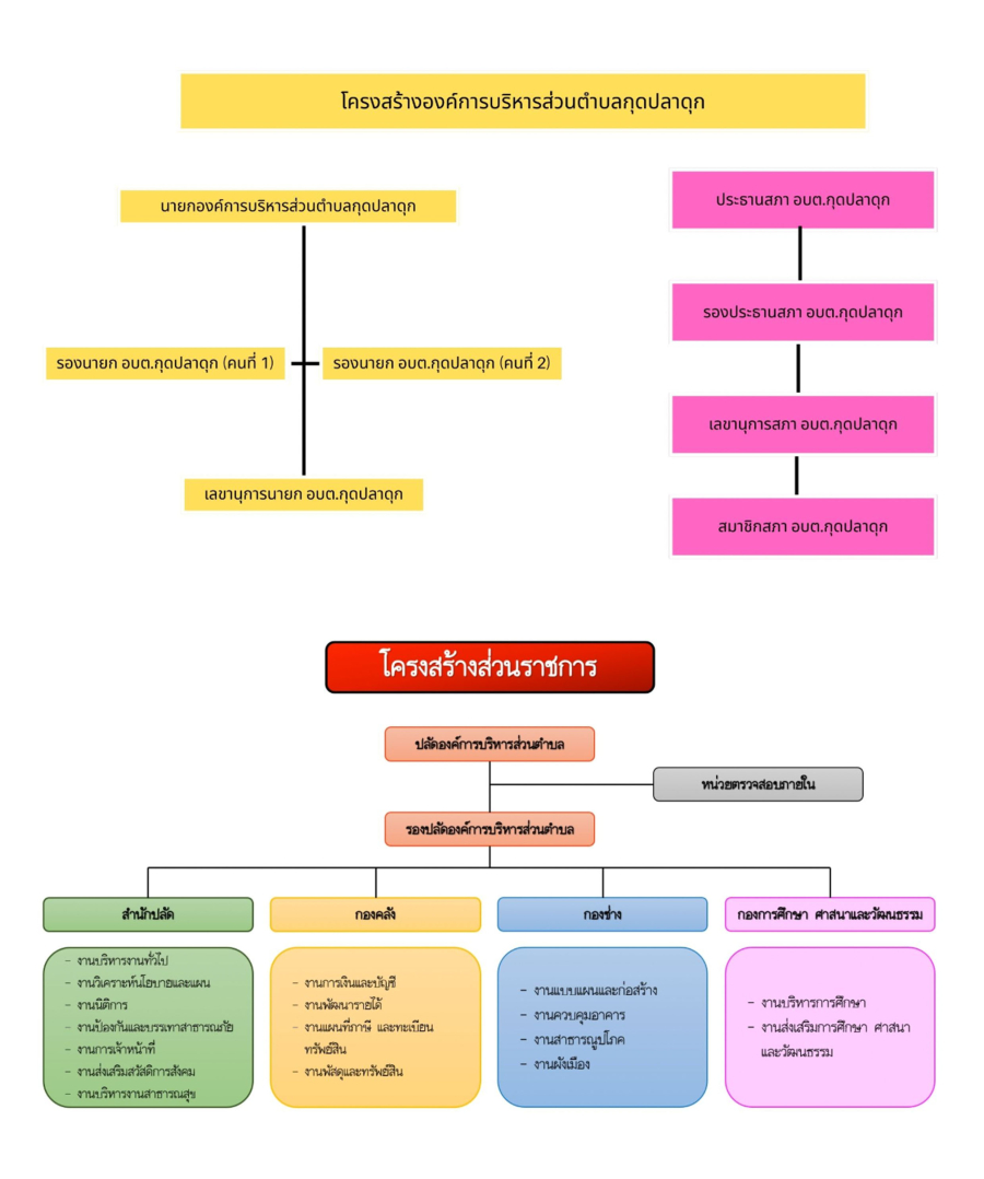
ผังโครงสร้างหน่วยงาน
องค์การบริหารส่วนตำบลกุดปลาดุก อำเภอเมืองอำนาจเจริญ จังหวัดอำนาจเจริญ ได้จัดทำข้อมูลผังโครงสร้างหน่วยงาน เพื่อประชาสัมพันธ์ ให้ความรู้ แก่ผู้สนใจ รายละเอียดปรากฏตามเอกสารที่แนบมาด้วยนี้ จึงประชาสัมพันธ์มาเพื่อทราบโดยทั่วกัน

Media

back to top
แชท... สอบถามข้อมูล!

เริ่มต้นการสนทนา 👋

กรุณากรอกชื่อของคุณเพื่อเริ่มแชทกับเจ้าหน้าที่
(เฉพาะในวันเวลาราชการ)

องค์การบริหารส่วนตำบลกุดปลาดุก
องค์การบริหารส่วนตำบลกุดปลาดุก อำเภอเมืองอำนาจเจริญ จังหวัดอำนาจเจริญ 37000
โทร. 045-525470 โทรสาร. 045-525470 Email saraban@kudpladuk.go.th
ประชาชน มีภูมิคุ้มกัน พึ่งพาตนเอง พอเพียง เป็นสุข
เกี่ยวกับเรา    ติดต่อเรา
ลิขสิทธิ์ © 2025-2026 องค์การบริหารส่วนตำบลกุดปลาดุก. ขอสงวนไว้ซึ่งสิทธิทั้งหมดบนเว็บไซต์นี้. Power by เว็บอุบลดอทคอม

เว็บไซต์นี้มีการใช้งานคุกกี้เพื่อให้ท่านสามารถใช้บริการได้อย่างต่อเนื่องและอำนวยความสะดวกในการใช้งานเว็บไซต์ รวมถึงช่วยให้เราปรับปรุงการนำเสนอเนื้อหาให้ตรงตามความต้องการของท่าน โดยท่านสามารถศึกษารายละเอียดเพิ่มเติมได้จาก ประกาศการใช้คุกกี้ และ ประกาศเกี่ยวกับความเป็นส่วนตัว

Favicon

องค์การบริหารส่วนตำบลกุดปลาดุก

คุณสามารถเลือกการตั้งค่าคุกกี้โดยเปิด/ปิด คุกกี้ในแต่ละประเภทได้ตามความต้องการ ยกเว้น คุกกี้ที่จำเป็น

จัดการความเป็นส่วนตัว

คุกกี้ที่มีความจำเป็น (Strictly Necessary Cookies)
เปิดใช้งานตลอด

คุกกี้ประเภทนี้มีความจำเป็นต่อการให้บริการเว็บไซต์ของ ฝ่ายมาตรฐานดิจิทัลภาครัฐ เพื่อให้ท่านสามารถเข้าใช้งานในส่วนต่าง ๆ ของเว็บไซต์ได้ รวมถึงช่วยจดจำข้อมูลที่ท่านเคยให้ไว้ผ่านเว็บไซต์ การปิดการใช้งานคุกกี้ประเภทนี้จะส่งผลให้ท่านไม่สามารถใช้บริการในสาระสำคัญของ ฝ่ายมาตรฐานดิจิทัลภาครัฐ ซึ่งจำเป็นต้องเรียกใช้คุกกี้ได้

คุกกี้เพื่อการวิเคราะห์และประเมินผลการใช้งาน (Performance Cookies)

คุกกี้ประเภทนี้ช่วยให้ ฝ่ายมาตรฐานดิจิทัลภาครัฐ ทราบถึงการปฏิสัมพันธ์ของผู้ใช้งานในการใช้บริการเว็บไซต์ของ ฝ่ายมาตรฐานดิจิทัลภาครัฐ รวมถึงหน้าเพจหรือพื้นที่ใดของเว็บไซต์ที่ได้รับความนิยม ตลอดจนการวิเคราะห์ข้อมูลด้านอื่น ๆ ฝ่ายมาตรฐานดิจิทัลภาครัฐ ยังใช้ข้อมูลนี้เพื่อการปรับปรุงการทำงานของเว็บไซต์ และเพื่อเข้าใจพฤติกรรมของผู้ใช้งานมากขึ้น ถึงแม้ว่าข้อมูลที่คุกกี้นี้เก็บรวบรวมจะเป็นข้อมูลที่ไม่สามารถระบุตัวตนได้ และนำมาใช้วิเคราะห์ทางสถิติเท่านั้น การปิดการใช้งานคุกกี้ประเภทนี้จะส่งผลให้ ฝ่ายมาตรฐานดิจิทัลภาครัฐ ไม่สามารถทราบปริมาณผู้เข้าเยี่ยมชมเว็บไซต์ และไม่สามารถประเมินคุณภาพการให้บริการได้

คุกกี้เพื่อการใช้งานเว็บไซต์ (Functional Cookies)

คุกกี้ประเภทนี้จะช่วยให้เว็บไซต์ของ ฝ่ายมาตรฐานดิจิทัลภาครัฐ จดจำตัวเลือกต่าง ๆ ที่ท่านได้ตั้งค่าไว้และช่วยให้เว็บไซต์ส่งมอบคุณสมบัติและเนื้อหาเพิ่มเติมให้ตรงกับการใช้งานของท่านได้ เช่น ช่วยจดจำชื่อบัญชีผู้ใช้งานของท่าน หรือจดจำการเปลี่ยนแปลงการตั้งค่าขนาดฟอนต์หรือการตั้งค่าต่าง ๆ ของหน้าเพจซึ่งท่านสามารถปรับแต่งได้ การปิดการใช้งานคุกกี้ประเภทนี้อาจส่งผลให้เว็บไซต์ไม่สามารถทำงานได้อย่างสมบูรณ์

คุกกี้เพื่อการโฆษณาไปยังกลุ่มเป้าหมาย (Targeting Cookies)

คุกกี้ประเภทนี้เป็นคุกกี้ที่เกิดจากการเชื่อมโยงเว็บไซต์ของบุคคลที่สาม ซึ่งเก็บข้อมูลการเข้าใช้งานและเว็บไซต์ที่ท่านได้เข้าเยี่ยมชม เพื่อนำเสนอสินค้าหรือบริการบนเว็บไซต์อื่นที่ไม่ใช่เว็บไซต์ของ ฝ่ายมาตรฐานดิจิทัลภาครัฐ ทั้งนี้ หากท่านปิดการใช้งานคุกกี้ประเภทนี้จะไม่ส่งผลต่อการใช้งานเว็บไซต์ของ ฝ่ายมาตรฐานดิจิทัลภาครัฐ แต่จะส่งผลให้การนำเสนอสินค้าหรือบริการบนเว็บไซต์อื่น ๆ ไม่สอดคล้องกับความสนใจของท่าน